2023年3月17日,开云kaiyun官方网站药用植物生理生态研究所王宏斌/靳红磊团队在Cell Reports在线发表了题为“Dual Roles for CND1 in Maintenance of Nuclear and Chloroplast Genome Stability in Plants”的研究论文。
该研究发现了植物叶绿体和细胞核基因组稳态的双重调控蛋白CND1,揭示了叶绿体和细胞核基因组稳态维持的协同调控新机制。

质体(或称叶绿体)是光合作用发生的重要场所,具有一套独特的自身基因组,是植物特有的半自主性细胞器。质体基因组大约包含100个基因,编码了光合作用反应中的必需蛋白,而大量的调控蛋白由细胞核基因编码,协同维持质体光合作用功能。因此,质体和细胞核基因组之间的功能协调对于植物细胞正常的功能维持至关重要。其中,基因组稳态维持是核质协调的重要方面。然而,目前对于核质基因组稳态的协调机制却知之甚少。
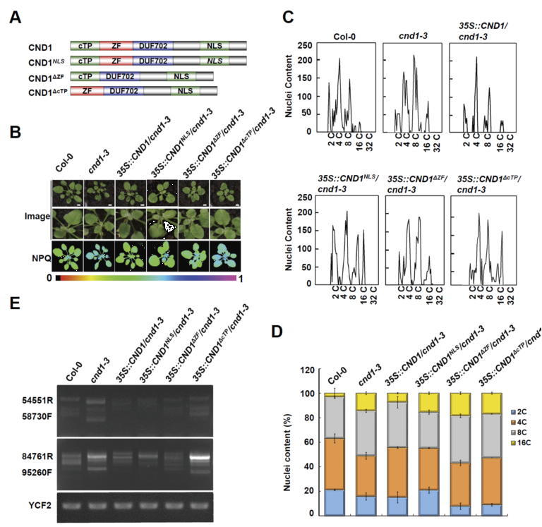
研究团队前期研究工作发现叶绿体基因组稳态可以通过活性氧信号反馈调控细胞核基因组稳态,建立了叶绿体和细胞核基因组稳态维持之间的桥梁(Duan et al., Cell Reports 2020)。本研究通过系统鉴定模式植物拟南芥叶绿体和细胞核双定位蛋白,发现叶绿体和细胞核双定位蛋白CHLOROPLAST AND NUCLEUS DUAL-LOCALIZED PROTEIN 1(CND1)参与叶绿体和细胞核基因组稳态的双重调控。CND1的完全缺失导致胚胎致死;CND1敲低及干涉植株表现出明显的叶片锯齿表型,植物光能利用率降低,叶绿体和细胞核基因组稳定性降低以及染色体重塑,证实了CND1在叶绿体和细胞核基因组稳态维持中的双重调控作用。

进一步研究发现,CND1包含叶绿体信号肽(cTP)、核定位信号序列(NLS)、锌脂基序(ZF)、以及未知功能结构域DUF702。cTP和NLS分别负责CND1的叶绿体及细胞核定位。通过结构域功能缺失回补发现,CND1的细胞核功能与叶片发育相关,而叶绿体功能与光合活性相关。值得注意的是,CND1调控细胞核和叶绿体基因组稳态的机制并不相同:在细胞核中,CND1通过ZF与细胞核DNA预复制复合体核心蛋白MCM4直接互作,促进MCM4与细胞核DNA的结合,进而调节细胞核基因组的稳态及细胞周期进程。在叶绿体中,CND1与叶绿体基因组稳定性调控因子WHY1相互作用并促进其与叶绿体DNA的结合,进而调节叶绿体基因组稳态及光合功能。
更有趣的是,CND1的亚细胞定位在不同的组织中表现出动态变化的分布特点:在光合组织中,CND1主要分布于叶绿体中;在种子胚胎组织中,CND1主要分布于细胞核中;在分裂旺盛的分生组织中,CND1同时定位于叶绿体及细胞核中。光信号促进CND1与叶绿体输入蛋白HSP90的结合并将其导入叶绿体。本研究首次发现了叶绿体——细胞核基因组稳态的双重调控蛋白CND1,揭示了叶绿体和细胞核基因组稳态的跨区域协同调控新机制,为理解半自助性细胞器和细胞核基因组功能协同提供了新视角。

开云kaiyun官方网站药用植物生理生态研究所王宏斌教授和靳红磊教授为本论文的共同通讯作者,靳红磊教授和段素娟博士为共同第一作者。相关工作得到了国家自然科学基金和广东省特支计划的资助。